metalinstryment.com
Довідник по металорізальних верстатів та пресовому обладнанні

5А250П Верстат зубострогальный напівавтомат для нарізання прямозубых конических колес
схеми, опис, характеристики

5А250П Загальний вигляд  зубострогального верстата







Відомості про виробника зубострогального напівавтомату 5А250П

Производитель зубострогального напівавтомату 5А250П Саратовский завод тяжелых зуборезных верстатів, СЗТЗС, основанный в 1947 году.





Верстати, выпускаемые Саратовским заводом тяжелых зуборезных верстатів, СЗТС


5А250П Верстат зубострогальный напівавтомат підвищеної точності. Назначение і область применения

Зубострогальный напівавтомат 5А250П і 5а250 изготовлен на базе зуборезного напівавтомату 525 для нарізання спиральных конических колес Ø 500.

Зубострогальный універсальний верстат 5А250П і 5а250 предназначен для нарізання прямозубых конических колес і применяется в различных производственных условиях, но особо пригоден для мелкосерийного і единичного производства.

На зубострогальном станке 5А250П можно производить і черновое нарезание, хотя для етой цели рекомендуется применять более простые і менее точные специальные верстати.

Верстат 5А250П работает путем строгания двумя резцами по методу обкатки. Для обробки колес большего модуля предусмотрен механізм врізання при включении которого верстат работает путем постепенного врізання инструмента в заготовку. При обработке колес підвищеної точності верстат може автоматически производить дополнительный чистовой проход.

Путем простого изменения наладочных установок на станке 5А250П можно нарезать колеса з бочкообразными зубьями.

Особливості конструкції верстата 5А250П

Рабочий цикл «обкатка — деление» осуществляется при непрерывном зацеплении зубчатых колес кінематичної ланцюги, что обеспечивает плавность роботи верстата, надежность і долговечность.

Обкатная люлька і шпиндель бабки вироби приводятся в рух при помощи прецизионных червячных передач, колеса которых изготовляются из высококачественной бронзы, что обеспечивает длительное сохранение первоначальной точності верстата.

Потери на холостой ход минимальны, так как верстат снабжен механізмом ускоренного ходу, который включается при обратном повороте люльки. Зажим заготовок і отвод стола в загрузочное положение осуществляются при помощи гідравлики.

К верстату може быть поставлена специальная накладная головка, предназначенная для нарізання конических колес з круговыми зубьями. Нарезание осуществляется одним качающимся резцом, имеющим широкий диапазон налаштування на радиус качания.

Этим способом можно нарезать при помощи простого резца любое коническое спиральнозубое колесо в пределах технической характеристики верстата, включая колеса з выступающей вперед ступицей, которые нельзя нарезать на обычных верстатах, работающих резцовыми головками.

Верстат 5А250П состоит из семи главных вузлів:

  1. Станина (гр. 11)
  2. Приводная коробка (гр.21)
  3. Люлька (гр. 34)
  4. Суппорты (гр. 36)
  5. Бабка вироби (гр. 41)
  6. Стол (гр. 42)
  7. Реверсивный механізм (гр. 51)
  8. Распределительный барабан (гр. 52)

Режущий инструмент (резцы) крепится на суппортах люльки і устанавливается в определенном положении посредством шкал і установочных приборов.

Изделие крепится на оправке, устанавливаемой в шпинделе бабки вироби і зажимается посредством гідравлічного зажимного патрона. Положение вироби определяется установкой бабки под углом на направляючих стола і осевой установкой бабки.

Верстат работает методом обкатки, при котором профиль зубьев вырезаемых колес получается в результате согласованного руху инструмента і нарезаемого колеса. При черновом нарезании применяется особый метод, равносильный простому врезанию иструмента в изделие. При таком методе форма нарезаемой впадины совпадает з формой профиля режущего инструмента.

Рабочий цикл верстата при чистовом нарезании следующий:

После нажатия пусковой кнопки происходит быстрый подвод вироби і включается возвратно-поступательное рух супортів, вращение вироби і качание люльки. Два післядних руху составляют обкатное движениe, необходимое для образования профиля зуба. По окончании обкатки зуба изделие быстро отводится назад, а люлька начинает быстро поворачиваться в обратную сторону. При етом изделие продолжает вращаться в ту же сторону, что і при рабочем ходе. По окончании обратного ходу люльки цикл повторяется, причем, поскольку во время обратного руху изделие продолжало вращаться вперед, к моменту начала следующего цикла будет пропущено определенное число зубьев не имеющее общего множителя з числом зубьев нарезаемого колеса. Таким образом, при повторении цикла столько раз, сколько зубьев в нарезаемом колесе, произойдет нарезание всех его зубьев.

При черновом нарезании робота происходит в основном так же, как при чистовом, з той лишь разницей, что величина обкатки сильно уменьшается, а быстрый подвод стола заменяется медленной рабочей подачей, при которой резцы постепенно врезаются в заготовку. По достижении полной глубины впадины стол быстро отводится назад, і происходит обратный поворот люльки на небольшой угол, достаточный для попадания в соседнюю впадину при післядующем цикле.

Верстат 5А250П може работать в один і в два прохода В первом случае верстат по окончании нарізання всех впадин по одному разу автоматически останавливается, во втором случае го етого происходит автоматическая подача стола вперед па величину припуска, оставляемого на второй проход, затем делается еще один проход по всем зубьям, і верстат автоматически останавливается.

При серийном производстве робота на станке не требует високою квалификации, причем один рабочий може обслуживать одновременно несколько верстатів. Наладка верстата должна производиться квалифицированным наладчиком.


Посадочные і присоединительные базы инструмента зубострогального верстата 5А250П

5А250П Посадочные і присоединительные базы зубострогального напівавтомату 5А250П

Ескіз шпинделя вироби верстата 5а250п


5А250П Загальний вигляд зубострогального верстата

5А250П напівавтомат зубострогальный. Загальний вигляд

Фото зубострогального верстата 5а250п


5А250П напівавтомат зубострогальный. Загальний вигляд

Фото зубострогального верстата 5а250п


5А250П напівавтомат зубострогальный. Загальний вигляд

Фото зубострогального верстата 5а250п

Фото зубострогального верстата 5а250п. Дивитись у збільшеному масштабі



5А250П напівавтомат зубострогальный. Загальний вигляд

Бабка вироби зубострогального верстата 5а250п


Розташування складових частин зубострогального верстата 5А250П

Розташування складових частин зубострогального верстата 5А250П

Розташування основних вузлів зубострогального верстата 5а250п





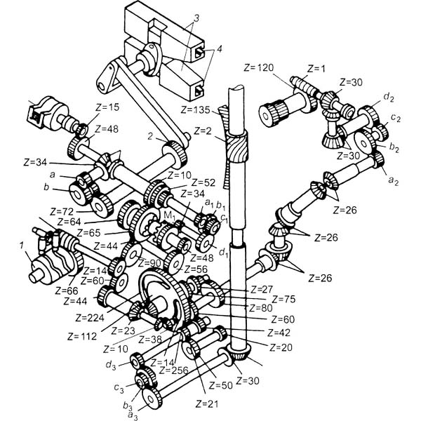
Схема кінематична зубострогального верстата 5А250П

Схема кінематична зубострогального верстата 5А250П

Кінематична схема зубострогального верстата 5а250п

1. Кінематична схема зубострогального верстата 5А250П. Дивитись у збільшеному масштабі

2. Кінематична схема зубострогального верстата 5А250П. Дивитись у збільшеному масштабі



Схема розположення підшибників зубострогального верстата 5А250П

Схема розположення підшибників зубострогального верстата 5А250П

Схема розположення підшибників зубострогального верстата 5а250п

Схема розположення підшибників зубострогального верстата 5А250П. Дивитись у збільшеному масштабі



Реверсивный механізм зубострогального верстата 5А250П

Cкладное зубчатое колесо реверсивного механізма

Cкладное зубчатое колесо реверсивного механізма


Роль реверсивного механізма люльки выполняет составное зубчатое колесо (рис. 91, а). Он состоит из нескольких частин:

  1. зубчатого сектора внутреннего зацепления a hq, имеющего 196 зубьев;
  2. зубчатого сектора наружного зацепления cde, имеющего 98 зубьев;
  3. полуокружностей abc і efq, имеющих по 28 зубьев.

Замкнутый зубчатый контур abcdefqha приводится во вращение зубчатым колесом, имеющим 14 зубьев. Благодаря такому устройству при вращении колеса з числом зубьев 14 в одну сторону замкнутый зубчатый контур abcdefqha будет сообщать составному зубчатому колесу возвратное рух то в одну, то в другую сторону і тем самым реверсирование люльки, несущей режущий инструмент (резцы). Частота обертання колеса, имеющего 14 зубьев, за время цикла обробки однoro зуба нарезаемого колеса може быть найдена из уравнения


n14 = z8 / 14 - 1


где n14 - частота обертання колеса, имеющего 14 зубьев, за время одного качания составного зубчатого контура;

z8 — число зубьев


Гідропривід зубострогального верстата 5А250П

Гідравлічна схема зубострогального верстата 5а250п

Гідравлічна схема зубострогального верстата 5а250п

Гідравлічна схема зубострогального верстата 5а250п. Дивитись у збільшеному масштабі




5А250П Настановне креслення зубострогального напівавтомату

Настановне креслення зубострогального напівавтомату 5А250П

Настановне креслення зубострогального напівавтомату 5а250п




5А250П Верстат зубострогальный напівавтомат. Відеоролик.



Технічні характеристики зубострогального верстата 5А250П

Технічні характеристики зубострогального верстата 5а250п

Технічні характеристики зубострогального верстата 5а250п

Технічні характеристики зубострогального верстата 5а250п. Дивитись у збільшеному масштабі




    Список литературы для налаштування верстата

  1. Верстат для нарізання спиральнозубых конических колес моделі 528с. Руководство к верстату, ЭНИМС, МЗКРС 1956 год.
  2. Инструкция по расчету наладочных установок зуборезных верстатів моделі 525 і 528 для нарізання конических колес со спиральными зубьями, ЭНИМС, МЗКРС.
  3. Руковдство по расчету геометрических размеров гипоидных зубчатых колес і наладок для их нарізання на верстатах моделей 528с, 528с, 5а27с1, Саратовский завод тяжелых зуборезных верстатів, 1967 год.
  4. Руковдство по расчету наладок верстатів 528с, 525 і 5а27с4п для нарізання конических колес методом обкатки, Саратовский завод тяжелых зуборезных верстатів, 1969 год.
  5. Список литературы по зубообработке

  6. Ачеркан Н.С. Металлорежущие верстати, Том 1, 1965.
  7. Гальперин Е.И. Наладка зуборезных верстатів, 1960.
  8. Козлов Д.Н. Зуборезные роботи, 1971.
  9. Кучер А.М., Киватицкий М.М., Покровский А.А., Металлорежущие верстати (Альбом общих видов, кинематических схем і вузлів), 1972.
  10. Лоскутов В.В., Ничков А.Г. Зубообрабатывающие верстати, 1978.
  11. Малахов Я.А. Зубообрабатывающие і резьбофрезерные верстати і их наладка, 1972.
  12. Мильштейн М.З. Нарезание зубчатых колес, 1972.
  13. Овумян Г.Г., Адам А.И. Справочник зубореза, 1983.
  14. Птицин Г.А., Кокичев В.Н. Зуборезные верстати, 1957.
  15. Шавлюга Н.И. Расчет і примеры наладок зубофрезерных і зубодолбежных верстатів, 1978.
  16. Руководящий материал для конструкторов, проектирующих технологическую оснастку. Основні данные і посадочные места металлорежущих верстатів. НИИМАШ, 1968.








Заказать

Кто владеет информацией - тот владеет миром.

Натан Ротшильд