Виробник круглошліфувального верстата напівавтомата 3М151 , 3М152, 3М162, 3М163 - Харківський верстатобудівний завод .
Завод заснований 29 січня 1936 року та спеціалізується на виробництві універсальних та спеціальних круглошліфувальних верстатів.
Круглошліфувальний напівавтомат 3М151 призначений для зовнішнього шліфування циліндричних та конічних поверхонь виробів в умовах одиничного, серійного та великосерійного виробництва.
На напівавтоматі 3М151 можна виконувати:
Зміна поперечних і поздовжніх подач, а також швидкість обертання виробів на напівавтоматі 3М151 безступінчаста. Наявність в останній ланці механізму поперечних подач гвинтової пари кочення в поєднанні з напрямними кочення забезпечує мікронну подачу шліфувальної бабки. Напівавтомат має механізм балансування шліфувального кола під час роботи. Шорсткість оброблюваних поверхонь при поздовжньому методі шліфування не нижче V 9, а при врізному - V8.
Точність геометричної форми оброблюваних поверхонь: овальність - 0,0032 мм, конусоподібність - 0,008 мм.
Резервуари для олії гідросистеми та охолоджуючої рідини напівавтомата 3М151 винесені за межі станини.
Шпиндель передньої бабки нерухомий. Виріб приводиться в обертання електродвигуном постійного струму через клинопасові передачі, що дає можливість безступінчасто регулювати обертання виробу.
Шпиндель шліфувальної бабки встановлений і в двох підшипниках ковзання спеціальної конструкції з примусовим проточним мастилом. Корпус шліфувальної бабки змонтований на роликових направляючих.
Алмазна правка шліфувального кола проводиться приладом редагування, встановленим на задній бабці, або приладом для автоматичної редагування, що поставляється за особливим замовленням за окрему плату.
Верстати моделей 3М151 , 3М152, 3М162, 3М163 та 3М164 - підвищеної точності, а верстати моделей 3М151В, 3М1152В та 3М163В - високої точності.
Базовими є верстати моделей 3М151 та 3М162. Верстати моделей 3М151В, 3М152, 3М152В - модифікації моделі 3М151, верстати моделей 3М163, 3М163В, 3М164 - модифікації моделі 3М162. Вони відрізняються від базових моделей довжиною виробу, що встановлюється.
Верстати можуть бути застосовані в умовах дрібносерійного, серійного та великосерійного виробництва.
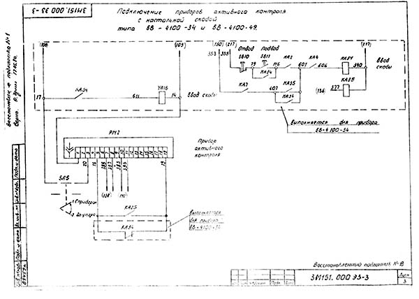
Напівавтомат моделі 3М151Ф2 оснащений широкодіапазонним вимірювальним приладом активного контролю, який автоматично перебудовується при переході з одного діаметра, що шліфується, на інший. Вимірювальний прилад контролює гладкі поверхні, що шліфуються. Шліфування переривчастиних поверхонь здійснюється за датчиком-перетворювачем, який контролює переміщення шліфувальної бабки.
Напівавтомат забезпечує точність розміру по 6-му квалітету, висоту мікронерівностей циліндричних поверхонь Ra=0,32 мкм, торцевих поверхонь Ra=1,25 мкм.

Приєднувальні та посадкові бази круглошліфувального верстата 3м151

Фото круглошліфувального верстата 3м151.

Фото круглошліфувального верстата 3м151.
Фото круглошліфувального верстата 3м151. Дивитись у збільшеному масштабі

Фото круглошліфувального верстата 3м151.
Фото круглошліфувального верстата 3м151. Дивитись у збільшеному масштабі

Фото круглошліфувального верстата 3м151.
Фото круглошліфувального верстата 3м151. Дивитись у збільшеному масштабі

Розташування основних вузлів шлифовального верстата 3м151

Розташування органів керування шлифовальным верстатом 3м151

Пульт керування шлифовальным верстатом 3м151

Електрична схема круглошлифовального верстата 3М151
Електрична схема круглошлифовального верстата 3М151. Дивитись у збільшеному масштабі

Електрична схема круглошлифовального верстата 3М151
Електрична схема круглошлифовального верстата 3М151. Дивитись у збільшеному масштабі
Круглошлифовальный верстат (основне виконання) предназначен для подключения к сети трехфазного переменного тока 50 Гц, 380 В.
Питание ланцюгів керування осуществляется через понижающий трансформатор ~ 110 В.
Питание ланцюгів керування осуществляется через понижающий трансформатор і выпрямитель = 24 В.
Питание ланцюгів освещения ~ 24 В
Питание ланцюгів ланцюгів сигнализации = 5 В.
Подключение верстата к сети должно осуществляться проводом сечением 10 мм2 з изоляцией черного цвета для линейных проводов і зеленожелтого цвета для провода заземления.
На рис.1, рис.2, рис.3 і рис.4 показано расположение електроустаткування на станке, на установці охлаждения, гідроагрегате і на пульті керування.
Розташування електроустаткування в шкафу керування показано в технической документации шкафа керування.
На станке, на установці охлаждения і на гідроагрегате установлено девять електродвигателей:
М1..М8 асинхронные електродвигатели трехфазного тока c короткозамкнутым ротором;
NT 1.3 - електродвигатель постоянного тока, входящий в комплект електроприводу NT 1
Блок живлення електроприводу NT 1 установлен в шкафу керування.
Регуляторы етого приводу NT 1.4 і R2 установлены на пульті керування і позволил регулировать частоту обертання електродвигуна NT 1.3 в пределах от 220 об/мин до 2200 об/мин.
На станине верстата установлен микропереключатель SQ2, который служит для керування пинолью задньої бабки.
На подкладной плите установлены микропереключатели SQ3 і SQ5 для увімкнення обертання вироби і форсированной подачі соответственно.
Для ограничения переміщення шлифовальной бабки по винту на ней установлены микропереключатели - SQ4 і SQ11.
Микропереключатель SQ1 установлен на фильтртранспортере і служит для увімкнення електродвигатели М7. Електродвигун М7 перемещает бумажный фильтр.
Микропереключатель реле давления SQ12, установленный на шлифовальной бабке, контролирует наличие змазки підшибників шпинделя шлифовальной бабки.
На механізме подач для обеспечения его роботи установлена микропереключатели SQ6, SQ7 і SQ10, електромагнит YA5 і електромагнітні муфты YCI і YC2.*
(*Вместо електромагнитной муфты YC2 може быть установлен електромагнит YA13, который выполняет те же функции.)
Для контроля вибрации шлифовальной бабки на механізме подач установлен индикатор електронный PN1.
Освещение робочого места производятся светильником з гибкой стойкой, установленным на шлифовальной бабке. Увімкнення і відключення освещения осуществляется переключателем SAI, установленным на светильнике.
На пульті керування установлены:
Перед включением верстата необходимо проверить надежность заземления верстата, шкафа керування, гідроагрегата, установки охлаждения і всех елементів, подлежащих заземлению в соответствии со схемой електрической принципиальной і схемой електрической з'єднань (см. приложение). Необходимо также проверить качество монтажа електроустаткування.
Перед включением верстата необходимо убедиться, что вставки штепсельных разъемов X1, Х2, Х3, Х4 подключены к соответствующим колодкам і что защитные автоматы FA2... FA8 включены.
При помощи вводного автоматичного выключателя FA1 Верстат подключить к цеховой сети. После подключения к сети верстат должен быть испытан на холостом ходу. С помощью кнопок і переключателей верстата проверить четкость срабатывания магнитных пускачів і реле Изменяя положение регуляторов NT 1.4 і R2 проверить соответствие частоти обертання вироби показаниям прибора РИ1.
В случае несоответствия показания прибора РИ1 частоте обертання вироби необходимо произвести регулировку тахометрического моста, изменяя величины сопротивлений R4, R5 і R9.
ВНИМАНИЕ!
Ток уставки реле максимального тока FJ1 должен быть равным 1,5 номинального тока електродвигуна M1
Ток установки реле максимального тока FJ2 должен быть таким, чтобы реле не срабатывало при токе холостого ходу електроприводу шлифовальной бабки і срабатывало при касании вироби шлифовальным кругом, перемещающимся со скоростью форсированной подачі.
Принципиальная електросхема обеспечивает наступні режими роботи на станке:
Для осуществления етого режима роботи переключатели необходимо установить в наступні положения:
Для пуска верстата необходимо включить автоматический выключатель SA1. При етом загораются сигнальные лампы HL2 і HL3.
Пуск гідронасоса осуществляется нажатием на кнопку SB2. При етом произойдет увімкнення електродвигателей гідронасоса М4, насоса змазки підшибників шпинделя М5, насоса змазки направляючих стола М6, теплообменника гідроагрегата М8, електромагнитной муфты YС1 і електромагнита YA4, обеспечивающего возможность подвода шлифовальной бабки. При выключенном електромагните, YA4 подвод шлифовальной бабки невозможен. Когда появится поток масла в системе змазки підшибників шпинделя, микропереключатель реле давления SQ12 нажимается, при етом гаснет сигнальная лампа НL.3 і появляется возможность увімкнення магнитного пускателя КМ2, т.е. пуска шлифовального круга.
Пуск шлифовального круга осуществляется нажатием на кнопку SBЗ. При етом произойдет увімкнення електродвигателей шлифовального круга M1 і магнитного сепаратора М3.
Пуск і зупинка обертання вироби осуществляется нажатием на кнопку SB5 и SB4 соответственно, если переключатель SA2 установлен в положение "пуск і зупинка вироби от кнопок". Необходимая частота вироби вироби осуществляется регулятором NT1.4 і контролируется по прибору PМ1.(?)
Автоматический пуск і зупинка врізання вироби осуществляется при установці переключателя SA2 в положение "автоматический пуск і зупинка вироби". В етом случае при подводе шлифовальной бабки (путевой выключатель SQ3 освобождается) включаются електродвигатели вироби NT1.3 і насоса охлаждения М2; при отведенной шлифовальной бабке (путевой выключатель SQ3 нажимается) електродвигатели NT1.3 і М2 выключаются.
Остановка електродвигуна NT1.3 происходит в режиме динамического торможения.
Відключення всех електродвигателей производится нажатием на кнопку "общий стоп" SB1.
Перегон шлифовальной бабки вперед происходит при нажатой кнопке SB7. При етом електромагнитная муфта YC1 выключается, а електромагнит YA2 включается. Останавливается шлифовальная бабка при отпущенной кнопке SB7 или в крайнем переднем положении (путевой выключатель SQ4 нажат). При етом выключается електромагнит YA2 і включается електромагнитная муфта YC1.
Перегон шлифовальной бабки назад происходит при нажатой кнопке SB7. При етом електромагнитная муфта YC1 выключается, а електромагнит YA2 включается. Останавливается шлифовальная бабка при отпущенной кнопке SB7 или в крайнем переднем положении (путевой выключатель SQ4 нажат). При етом выключается електромагнит YA2 і включается електромагнитная муфта YC1.
Перегон шлифовальной бабки назад происходит при нажатой кнопке SB8. При етом електромагнитная муфта YC1 выключается, а електромагнит YA3 включается. Останавливается шлифовальная бабка при отпущенной кнопке SB8 или в крайнем заднем положении (путевой выключатель SQ11 нажат). При етом выключается електромагнит YA3 і включается електромагнитная муфта YC1.
Микронная подача происходит при каждом нажатии на кнопку SB6.
При етом включаются електромагнитная муфта YA2 і електромагнит YA9; при отпускании кнопки YC2 и YA9 выключаются.
Відключення і увімкнення муфты ручных подач YCI производится для компенсации износа шлифовального круга посредством переключателя SA8.
Отвод пиноли задньої бабки возможен только, когда шлифовальная бабка отведена і двигатель вироби NTI.3 выключен. Для відведення пиноли задньої бабки необходимо нажать ногой педаль, рычаг которой при етом нажимает путевой выключатель SQ2 електромагнит YAI включается і пиноль отводится. При отпускании педали, електромагнит YAI включается, пиноль подводится.
Перегон стола при отведенной шлифовальной бабке во время врезного і продольного шлифования обеспечивается включением електромагнита YA12.
Контроль исправности сигнальных ламп производится нажатием на кнопку SB9. При етом должны загораться сигнальные лампы HL3...HL7.
Скорость форсированной подачі настраивается при установці переключателя SA6 в положение "форсированная подача". При подводе шлифовальной бабки включается електромагнитная муфта YC2, електромагнит YA5 і сигнальная лампа HL1. Происходит форсированная подача.
Скорость черновой подачі настраивается при установці переключателя 5А6 в положение "черновая подача". При подводе шлифовальной бабки включаются електромагнитная муфта YC2, електромагнит SA6 і сигнальная ламп НL5. Происходит черновая подача. Далее производится ручной пуск і налаштування частоти обертання вироби для чернового шлифования з помощью регулятора NTI.4 і прибора HL1.
Скорость чистовой подачі настраивается при установці переключателя SA6 в положение "чистовая подача". При подводе шлифовальной бабки включаются електромагнитная муфта YC2, електромагнит YA7, сигнальная лампа HL6, регулятор R2 і выключается регулятор NTI.4. Происходит чистовая подача, з помощью регулятора R2 і прибора PUI производится налаштування частоти обертання вироби для чистового шлифования.
Все подачі прекращаются при нажатом микропереключателе SQ7.
Для продолжения налагодження швидкостей подач, например, червовой, переключатель SA6 необходимо оставить в положении "черновая подача" отвести шлифовальную байку. При етом нажимается микропереключатель SQ3, включается електромагнит YA5 і електромагнитная муфта YC2.
Происходит перезарядка механізма подач до нажатия микропереключателя SQ10. При следующем подводе шлифовальной бабки нажимается микропереключатель SQ5 і включается черновая подача.
Если при подведенной шлифовальной бабке після окончания какаялибо из подач переключатель SA6 поставить в положение "подачі і перезарядка отключены", то при отводе шлифовальной бабки перезарядка механізма подач не произойдет.
Для осуществления етого режима роботи переключатели необходимо установить в те же положения, как і в пункте 3.2. за исключением переключателя SA4, который необходимо установить в положение "продольное шлифование".
Керування движением механізмов в етом режиме осуществляется аналогично режиму, изложенному в п.3.2. Ниже излагается только отличие роботи схеми.
Скорость черновой подачі настраивается согласно пункту 3.2. При етом робота схеми отличается тем, что електромагнитная муфта YC2 включается только в момент реверса стола, т.е. при нажатии микропереключателя SQ8 или SQ9. В зависимости от установленного положения переключателя места периодической подачі SA9 електромагнитная муфта YC2 включается при срабатывании только SQ8 или SQ8 і SQ9, или только SQ9. Выключается електромагнитная муфта YC2 по истечении выдержки часу реле КТ2.
Выдержка часу реле КТ2, равная 1 сек устанавливается заводомизготовителем і изменять її не рекомендуется.
Скорость чистовой подачі настраивается согласно пункту 3.2.
При етом робота схеми отличается тем, что добавляется увімкнення електромагнита YA8 і что електромагнитная муфта YC2 включается только в момент реверса стола, как при налаштуванні скорости черновой подачі. Увімкненням електромагнита YA8 изменяется скорость переміщення стола.
Чтобы осуществить етот режим роботи, переключатели необходимо установить в наступні положения:
При таких положениях переключателей і произведенном пуске гідронасоса включаются електромагнитная муфта YC1 і регулятор NT1.4
Чтобы произвести шлифование в етом режиме роботи, необходимо установить изделие і подвести шлифовальную бабку. Шлифование производится автоматически.
В начале подвода шлифовальной бабки (путевой выключатель SQ9 освобождается) включаются електродвигатели вироби NT 1.3 і насос охлаждения М2. В кінці подвода шлифовальной бабки (путевой выключатель SQ5 нажимается) включаются електромагнит YA5, електромагнитная муфта YC2 і сигнальная лампа HL4. Происходит форсированная подача.
В момент касания вироби шлифовальным кругом по команде реле FJ2 выключаются електромагнит YA5, сигнальная лампа HL4 і включается електромагнит YA6, сигнальная лампа НL5. Происходит черновая подача.
В процессе шлифования вращают лимб і диски механізма поперечных подач. В определенный момент рычаг механізма подач нажимает путевой выключатель SQ6. При етом выключаются електромагнит YA5, сигнальная лампа НL5, регулятор NT1.4, і включаются електромагнит YA7, сигнальная лампа HL6, регулятор R2. Происходит чистовая подача.
Далее другой рычаг механізма подач нажимает путевой выключатель SQ7. При етом включаются електромагнит YA7, сигнальная лампа HL6, електромагнитная муфта YC2, і включаются сигнальная лампа HL7 і реле часу КТ1. Происходит выхаживание.
По истечении выдержки часу реле КТ1 выключаются електромагнит YA4, сигнальная лампа HL7. Происходит автоматический отвод шлифовальной бабки. В начале відведення шлифовальной бабки освобождается путевой вой выключатель SQ5, а в кінці відведення нажимается путевой выключатель SQ3, при етом выключаются електродвигатели вироби NTI.3 і насоса охлаждения М2 і включаются електромагнит YA5 і електромагнитная муфта YС2. Происходит перезарядка механізма подач до нажатия рычагом путевого выключателя SQ10. При етом выключается електромагнит YA5, електромагнитная муфта YС2, регулятор R2 і включаются електромагнит YA4, регулятор NT1.4
На етом цикл врезного шлифования "до упора" окончен.
Если в процессе шлифования будет произведен вручную отвод шлифовальной бабки, то після відведення произойдет перезарядка механізма подач, как і при автоматическом отводе шлифовальной бабки.
Чтобы осуществить етот режим роботи, переключатели необходимо установить в наступні положения:
Работа схеми при шлифовании в етом режиме подобна работе схеми при врезном шлифовании "до упора".
Имеются наступні изменения в работе схеми:
Пуск гідронасоса (увімкнення магнитного пускателя KM1) возможен при подключенных вставках штепсельных разъемов X1; Х2; Х3 і Х4 к соответствующим колодкам.
Увімкнення електроаппаратов ланцюгів керування возможно только після пуска гідронасоса.
Пуск шлифовального круга (увімкнення магнитного пускателя КМ2) возможен при наличии змазки підшибників шпинделя, т.е. при нажатом микропереключателе реле давления SQ12.
Отвод пиноли задньої бабки (увімкнення електромагнита YA1 возможен при выключенном електродвигателе вироби NT1.3 (выключен пускатель КМ5) і отведенной шлифовальной бабке (путевой выключатель SQ3 нажат).
Перегон шлифовальной бабки вперед і назад возможен только в наладочном режиме.
Увімкнення кнопкой SB6 микронной подачі (увімкнення електромагнита YA9 і електромагнитной муфты УС2 і увімкнення і відключення електромагнитной муфты YC1 переключателем SA8 возможен только в наладочном режиме.
Подвод шлифовальной бабки в напівавтоматическом режиме возможен только після окончания перезарядки механізма подач, когда путевой выключатель SQ10 нажат, і при включенном магнитном пускателе КМ2.
Увімкнення подач в напівавтоматическом режиме возможно при включенном електродвигателе вироби NT1.3.
Подача шлифовальной бабки прекращается, если шлифовальная бабка займет крайнее переднее положение (путевой выключатель SQ4 нажат).
Перемещение стола со скоростью шлифования или со скоростью правки возможны только при продольном шлифовании (при включен ном електромагните YAI2).
Перегон стола возможен только при отведенной шлифовальной бабке.
Шлифовальная бабка автоматически отводится по команде реле максимального тока FJ1, когда ток електродвигуна Ml достигает величины 1,5 номинального.
Захист електроустаткування верстата от токов короткого замыкания осуществляется автоматическими выключателями FA1... FA8.
Захист електродвигателей от перегрузки осуществляется тепловыми реле FR1... FR9, имеющими ручной возврат. Срабатывание тепловых реле FRI..FR9 і автоматических выключателей FA3, FA4, FA7 і FA8 равносильно нажатию на кнопку SBI "общий стоп".
Зашита електродвигуна вироби NTI.3 от чрезмерного повышения частоти обертання при обрыве ланцюги обмотки возбуждения осуществляется реле FJ1.
Для осуществления етого режима роботи переключатели необходимо установить в те же положения, как і в пункте 3.1, за исключением переключателя SA5, который необходимо установить в положение "с прибором".
Работа схеми верстата в етом режиме подобна работе схеми при врезном шлифовании "до упора".
Имеются наступні отличия в работе схеми:

Електрична схема круглошлифовального верстата 3М151
Електрична схема круглошлифовального верстата 3М151. Дивитись у збільшеному масштабі
Для осуществления етого режима роботи переключатели необходимо установить в те же положения, как і в пункте 3, 4, за исключением переключателя SA5, который необходимо установить в положение "с прибором".
Работа схеми верстата в етом режиме подобна работе схеми при врезном шлифовании "до упора".
Имеются наступні отличия в работе схеми:

Схема розположення електроустаткування на круглошлифовальном станке 3М151

Схема розположення електроустаткування на круглошлифовальном станке 3М151

Схема розположення електроустаткування на круглошлифовальном станке 3М151

Список елементів к електрической схеме круглошлифовального верстата 3М151

Список елементів к електрической схеме круглошлифовального верстата 3М151

Список елементів к електрической схеме круглошлифовального верстата 3М151

Список елементів к електрической схеме круглошлифовального верстата 3М151

Список елементів к електрической схеме круглошлифовального верстата 3М151

Список елементів к електрической схеме круглошлифовального верстата 3М151

Список елементів к електрической схеме круглошлифовального верстата 3М151

Електрична схема круглошлифовального верстата 3М151
Електрична схема круглошлифовального верстата 3М151. Дивитись у збільшеному масштабі

Електрична схема круглошлифовального верстата 3М151
Електрична схема круглошлифовального верстата 3М151. Дивитись у збільшеному масштабі

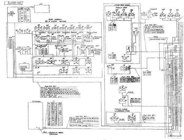
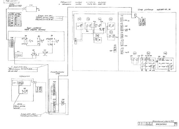
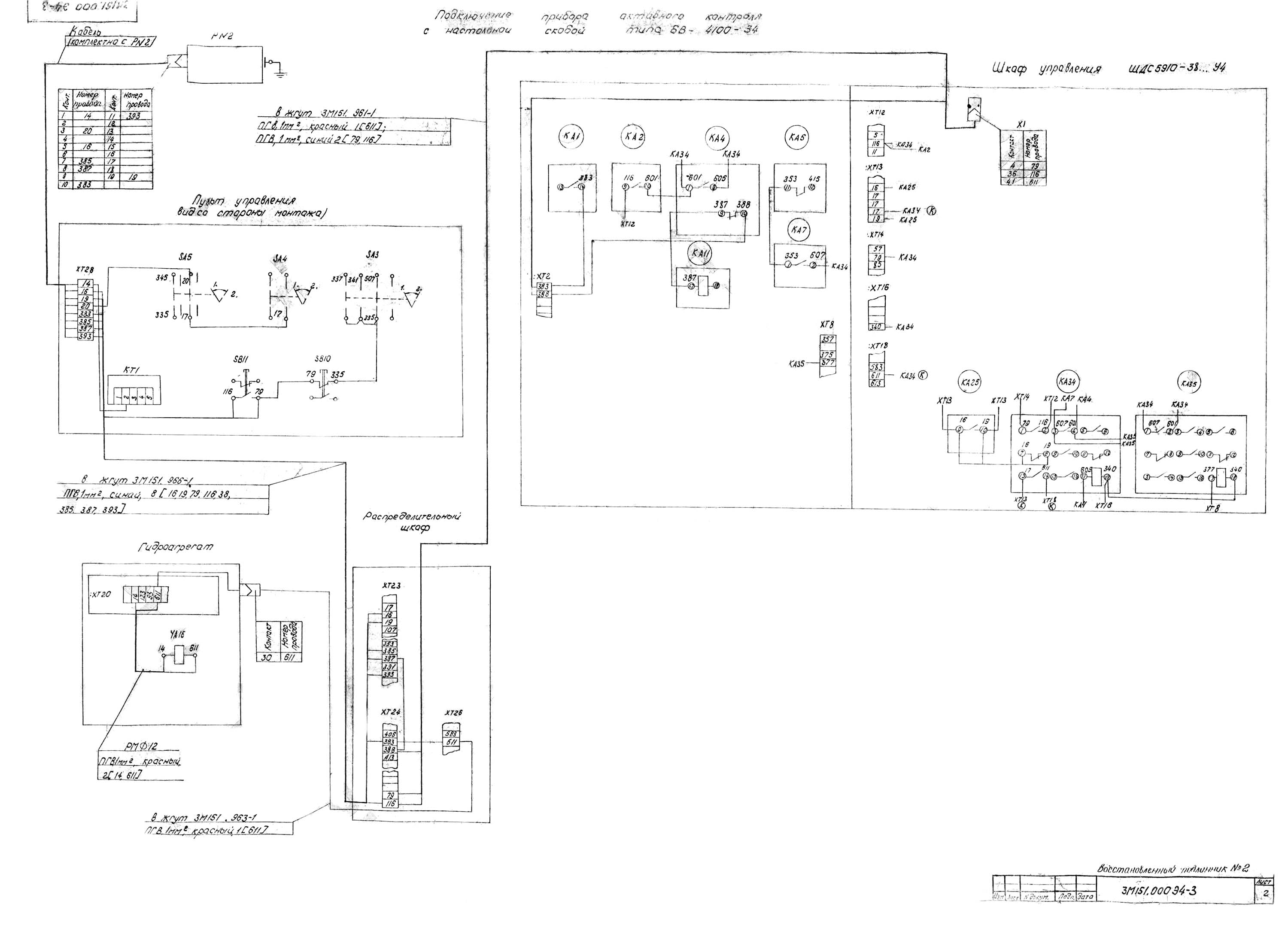
Схема електрична з'єднань круглошлифовального верстата 3М151
Схема електрична з'єднань круглошлифовального верстата 3М151. Дивитись у збільшеному масштабі

Схема електрична з'єднань круглошлифовального верстата 3М151
Схема електрична з'єднань круглошлифовального верстата 3М151. Дивитись у збільшеному масштабі

Схема електрична з'єднань круглошлифовального верстата 3М151
Схема електрична з'єднань круглошлифовального верстата 3М151. Дивитись у збільшеному масштабі
| Наименование параметра | 3М151 | 3М152 | 3М162 | 3М163 |
|---|---|---|---|---|
| Основні параметри | ||||
| Класс точності по ГОСТ 882 | П/В | П/В | П/В | П/В |
| Наибольший диаметр обрабатываемого вироби, мм | 200 | 200 | 280 | 280 |
| Наибольшая длина обрабатываемого вироби, мм | 700 | 1000 | 1000 | 1400 |
| Наибольший диаметр шлифования, мм | 200 | 200 | 280 | 280 |
| Наименьший диаметр шлифования, мм | 10 | 10 | 10 | 10 |
| Наибольшая длина шлифования, мм | 700 | 1000 | 1000 | 1400 |
| Расстояние от оси шпинделя передньої бабки до зеркала стола, мм | 125 | 125 | 160 | 160 |
| Наибольшая масса обрабатываемого вироби, кг | 55 | 55 | 200 | 200 |
| Конус шпинделя передньої бабки і пиноли задньої бабки по ГОСТ 284767 | Морзе 4 | Морзе 4 | Морзе 5 | Морзе 5 |
| Кінець шлифовального шпинделя по ГОСТ 232367 (конусность 1:5, номинальный диаметр), мм | 80 | 80 | 100 | 100 |
| Диаметр передньої опорной шейки шлифовального шпинделя, мм | 90 | 90 | 110 | 110 |
| Расстояние от подошвы верстата до оси вироби, мм | 1060 | 1060 | 1040 | 1040 |
| Рабочий стол верстата | ||||
| Наибольшая длина переміщення стола, мм | 705 | 995 | 980 | 1400 |
| Ручное ускоренное переміщення стола за один оборот маховика, мм | 20,4 | 20,4 | 20,4 | 20,4 |
| Ручное замедленное переміщення стола за один оборот маховика, мм | 3,1 | 3,1 | 3,1 | 3,1 |
| Наименьший ход стола от гідросистемы, мм | 4,0 | 4,0 | 4,0 | 4,0 |
| Скорость переміщення стола от гідросистемы, м/мин | 0,05...5,0 | 0,05...5,0 | 0,05...5,0 | 0,05...5,0 |
| Наибольший угол поворота верхнего стола по часовий стрелке, град | 3° | 3° | 3° | 3° |
| Наибольший угол поворота верхнего стола против часовий стрелки, град | 10° | 8° | 8° | 7° |
| Цена деления шкалы поворота верхнего стола, град | 0°40' | 0°40' | 0°40' | 0°40' |
| Конусность, мм/м | 10 | 10 | 10 | 10 |
| Шлифовальная бабка | ||||
| Шлифовальный круг по ГОСТ 242467 | ПП600 80х305 |
ПП600 80х305 |
ПП750 80х305 |
ПП750 80х305 |
| Наибольшая высота устанавливаемого круга, мм | 100 | 100 | 100 | 100 |
| Частота обертання шпинделя шлифовальной бабки, об/мин | 1590 | 1590 | 1260 | 1260 |
| Скорость різання шлифовального круга, м/с | 50 | 50 | 50 | 50 |
| Наибольшее перемещение шлифовальной бабки по винту, мм | 185 | 185 | 290 | 290 |
| Величина швидкого подвода шлифовальной бабки, мм | 50 | 50 | 50 | 50 |
| Время швидкого подвода шлифовальной бабки, с | 2,5 | 2,5 | 2,5 | 2,5 |
| Наибольшая периодическая подача шлифовальной бабки (бесступенчатое регулювання), мм | 0,05 | 0,05 | 0,05 | 0,05 |
| Наименьшая периодическая подача шлифовальной бабки (бесступенчатое регулювання), мм | 0,0025 | 0,0025 | 0,0025 | 0,0025 |
| Величина переміщення шлифовальной бабки при шлифовании, мм | 0,45 | 0,45 | 0,45 | 0,45 |
| Пределы швидкостей врезных подач, мм/мин | 0,1...4,5 | 0,1...4,5 | 0,1...4,5 | 0,1...4,5 |
| Толчковая подача, мм | 0,001±0,0005 | 0,001±0,0005 | 0,001±0,0005 | 0,001±0,0005 |
| Величина поперечного переміщення шлифовальной бабки за один оборот маховика, мм | 0,5 | 0,5 | 0,5 | 0,5 |
| Передня бабка | ||||
| Частота обертання вироби (бесступенчатое регулювання), об/мин | 50...500 | 50...500 | 40...400 | 40...400 |
| Задня бабка | ||||
| Величина відведення пиноли задньої бабки от руки, мм | 35±2 | 35±2 | 35±2 | 35±2 |
| Величина відведення пиноли задньої бабки от гідросистемы, мм | 35±2 | 35±2 | 35±2 | 35±2 |
| Привід і електрообладнання верстата | ||||
| Количество електродвигателей на станке | 8 | 8 | 8 | 8 |
| Електродвигун шпинделя шлифовальной бабки, кВт/ об/мин | 10/ 1500 | 10/ 1500 | 17/ 1500 | 17/ 1500 |
| Електродвигун приводу вироби, кВт/ об/мин | 0,85/ 2200 | 0,85/ 2200 | 1,5/ 2200 | 1,5/ 2200 |
| Електродвигун насоса гідросистемы, кВт/ об/мин | 1,5/ 1000 | 1,5/ 1000 | 2,2/ 1000 | 2,2/ 1000 |
| Електродвигун насоса системы змазки, кВт/ об/мин | 0,27/ 1500 | 0,27/ 1500 | 0,27/ 1500 | 0,27/ 1500 |
| Електродвигун насоса системы змазки направляючих стола, кВт/ об/мин | 0,08/ 1500 | 0,08/ 1500 | 0,08/ 1500 | 0,08/ 1500 |
| Електродвигун насоса системы охлаждения, кВт/ об/мин | 0,15/ 3000 | 0,15/ 3000 | 0,6/ 3000 | 0,6/ 3000 |
| Електродвигун магнитного сепаратора, кВт/ об/мин | 0,12/ 1500 | 0,12/ 1500 | 0,12/ 1500 | 0,12/ 1500 |
| Електродвигун вентилятора гідроагрегата, кВт/ об/мин | 0,12/ 3000 | 0,12/ 3000 | 0,12/ 3000 | 0,12/ 3000 |
| Електродвигун фильтратранспортера, кВт/ об/мин | 0,08/ 1500 | 0,08/ 1500 | 0,08/ 1500 | 0,08/ 1500 |
| Габаритные розміри і масса верстата | ||||
| Габаритные розміри верстата (длина х ширина х высота), мм | 4605 2450 2170 |
4605 22970 2170 |
5130 2930 2070 |
5370 2930 2170 |
| Масса верстата з електрообладнанням і охолодженням, кг | 5600 | 6100 | 8100 | 9220 |
Машини ковальсько-пресові Ілюстрований каталог на cd
Електронна бібліотека верстатобудування, металообробка
На службових сходах стійте праворуч. Не заважайте тим, хто йде вниз.
© 20002023 Рубікон, ТОВ
Каталоги, довідники, бази даних з металообробного обладнання